Skip to main content

New technology for the Museum of Cultural History in Oslo.

The projects ARIM01, ARIM02 and ARIM03 were in close cooperation with the Museum of Cultural History in Oslo to use new Augmented Reality (AR) technology to fill the gap between the visitors and the artefacts with interactive stories and visualisations.
ARIM (Augmented Reality In Museums) has been successfully completed. Here below is more information about the 3 different projects.

Recommendations and user-test

As part of ARIM I made a report with the recommendations for the new Viking age museum (2027). I also published the results of the usertest from The University of Oslo.

ARIM01 - Bildeteppene

Complex Object Recognition

The most important challenge for ARIM01 is to use the "Bildeteppene fra Oseberg" as the first main image target. This object is in a vitrine behind glass and is very sensitive for light so it is not possible to use any form of supported light.

We tested different systems (Vuforia, ARToolKit, EasyAR, etc) to find the best way to scan an object in difficult light conditions and behind glass what also creates light reflections. We also tested different tablets for our application (like the Huawei T3 and the Samsung Galaxy Tab S3).

There is a demo tablet for the staff of the Museum of Cultural History with the app installed for testing purposes.

New Interactive Ways

ARIM01 allows the Museum of Cultural History to use Augmented Reality to fill the gap between the visitors and the artefacts with interactive stories and visualisations.

The ARIM01 application was developed for an Android tablet, but we also successfully tested it on Android phones. The structure of ARIM01 is also a good framework to develop for use on an IPhone and/or IPad.

Good result
There are several solutions to use image targets in difficult conditions. We found the most effective solutions in the area of soft- and hardware. The application recognizes the image target from different distances and this is a very good result given the difficult circumstances.



ARIM02 - Academic viking-animal

Information on all sides

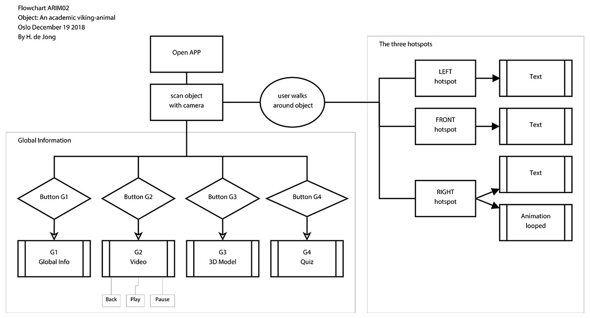
The second target for us to use was the 3-dimensional “Academic viking-animal”. This 3D object is in a vitrine behind glass and is about 52 x 37 CM and there is a 3D scan of the object.

The ARIM02 application is developed for an Android tablet, but it is also possible to use on every Android phone. The structure of ARIM02 is also a good framework to develop for use on an IPhone and/or IPad.

ARIM02 is finished in March 2019. There is a demo tablet for the staff of the Museum of Cultural History with the app installed for testing purposes.

Structure ARIM02

There are two levels of information. The first level is the "global info" and this consists of 4 buttons what is related to the general information about the object. Each side has besides the "general" buttons also side-specific information (level 2). We will show this by making hotspots. A click on the hotspot gives specific information about that part of the object.


Trained Model Target Datasets

For this project we used Trained Model Target Datasets. This means that we used datasets to enable our app to automatically switch between different objects and/or different Guide Views for each object, depending on what the user points their device at.


Two levels of information

First level: the main navigation

The first level is the "main info" and this consists of four navigation buttons.

Info

After clicking you will see here the main info about the object.

Movie

Here you will see a video about the object. This is a MP4-video.

3D model

Here you'll see a 3D-object. It will be possible to turn the object.

Quiz

This is a quiz and after answering you'll see if the answer is correct.


Second level: the hotspots

The second level is the object-detailed info. A click on the hotspot gives specific info about that part of the object.


ARIM03 - Viking Journeys

Object-based solution

The third project is the Viking Journeys map and this is located outside and behind glass with mirrored reflection. This made it extra difficult to realise an effective object-based augmented solution.

ARIM03 recognizes not only the Viking Journeys map, but also the icons outside the museum and shows the info. It is possible to tap a location on the map for additional information. It also allows the visitors to chose between different languages



Interactive Augmented Map

As soon as you point your phone or tablet at the map, the system recognizes the object and puts a layer on top where you can see the Viking voyages. It is possible to click on the map (cities or other information) after which more information appears.